• k8凯发(中国)

    我院本科生首次以第一作者身份在国际SCI期刊上发表论文

    发布者:林宏发布时间:2022-09-15浏览次数:971


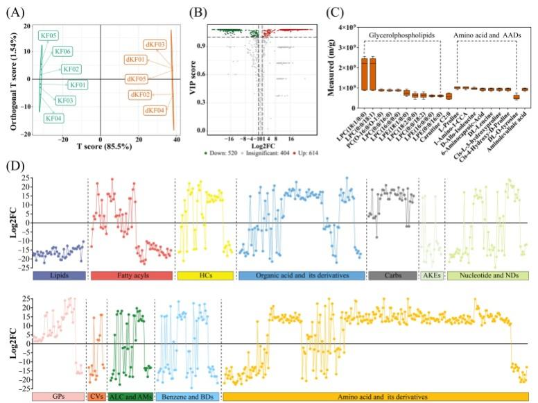
    近期,我院2018级本科生李明杰在桐江学者特聘教授蒋国芳老师指导下以第一作者在SCI期刊Metabolites(JCR Q2,IF=5.581)发表题为“Metabolite Changes in Orange Dead Leaf Butterfly Kallima inachus during Ontogeny and Diapause”的研究论文。这是我院首次以本科生为第一作者在国际SCI期刊上发表论文,实现了重大突破,表明我院本科生培养质量取得进一步提升。

    枯叶蛱蝶(Kallima inachus)是蛱蝶科,枯叶蛱蝶属的蝴蝶。大型蝴蝶,以前后翅相叠其翅形及斑纹似枯叶而著称。该种的成虫常栖息在湿润繁茂雨林里的灌木丛中和河床两岸。亦栖息于潮湿的阔叶林中。垂直栖息海拔根据环境而定。一般可达到1800米的高度。以腐烂水果、阔叶树干虫蛀伤口流出的树液和动物粪便为食,是典型的食腐蝶类。迄今,人们对其成虫每年8月份起开始滞育的机制尚一无所知。本文应用前沿的代谢组学对枯叶蝶在个体发育和滞育阶段代谢物变化的机制进行了深入探究,研究结果可为揭示蝴蝶滞育发生的代谢机制奠定重要科学基础。该工作属国家自然科学基金项目 (No.31970449,31572246)的组成部分。


     

    近年来,学院高度重视学生的创新能力和科研素养的培养,鼓励和支持本科生参与相关教师的课题研究,取得了一定成绩。今后,学院将进一步完善学生综合能力的培养机制,拓宽人才培养途径,孵化更多高水平研究成,助力学院专业人才培养质量和水平的提高。

    全文链接: